MIC24051 and MIC24052 Buck Regulators
Microchip's constant-frequency synchronous buck regulators feature unique, adaptive, on-time control architecture
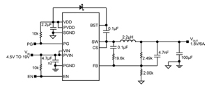
The Microchip MIC24051 and MIC24052 are constant-frequency, synchronous buck regulators featuring unique adaptive on-time control architecture. The MIC24051 and MIC24052 operate over an input supply range of 4.5 V to 19 V and provide a regulated output of up to 6 A of output current. The output voltage is adjustable down to 0.8 V with a guaranteed accuracy of ±1%. The devices operate at a switching frequency of 600 kHz.
Microchip's Hyper Speed Control™ (24051) and HyperLight Load® (24052) architecture allows for ultra-fast transient response while reducing the output capacitance and also makes (High VIN)/(Low VOUT) operation possible. This adaptive tON ripple control architecture combines the advantages of fixed-frequency operation and fast transient response in a single device. Both parts offer a full suite of protection features to ensure the safety of the IC during fault conditions.
- 4.5 V to 19 V voltage input
- Adjustable output from 0.8 V to 5.5 V
- 600 kHz switching frequency
- -40°C to +125°C junction temperature range
- Available in 28-pin, 5 mm x 6 mm QFN package
- Servers and work stations
- Routers, switches, and telecom equipment
- Base stations
MIC24051-MIC24052 Buck Regulators
| Immagine | Codice produttore | Descrizione | Topologia | Tipo di uscita | Quantità disponibile | Prezzo | ||
|---|---|---|---|---|---|---|---|---|
![]() | ![]() | MIC24051YJL-TR | IC REG BUCK ADJ 6A 28QFN | Buck | Regolabile | 0 - Immediatamente | $1.53 | Vedi i dettagli |
![]() | ![]() | MIC24052YJL-TR | IC REG BUCK ADJ 6A 28QFN | Buck | Regolabile | 0 - Immediatamente | $1.53 | Vedi i dettagli |



