How to Build a Wireless Data Concentrator for the Smart Grid
Contributo di Editori europei di DigiKey
2014-03-20
This article looks at how to build a data concentrator for the smart grid that uses the incoming data to reduce reactive losses and handle diagnostics and fault detection. It looks at wireless technologies such as the CC1120 and how they interface with a controller optimized for smart energy designs such as the Sitara AM335x line of processors.
Smart meters are being deployed rapidly to meet the mandate that this technology reaches eighty percent of households by 2020 across Europe, and one of the key techniques to meet this target is to use a concentrator. The technical and economic challenge of every installed meter directly communicating with utility servers makes a one-on-one solution very difficult to implement, so having a concentrator is a key way to support a large installed base of automated metering infrastructure (AMI).
With automated meter reading (AMR) measurement, the communication of meter data to the central billing station will be seamless. In addition to collecting energy usage information for billing, utility providers can use the AMI to analyze faults in the metering network and find solutions remotely without having to send out an engineer.

Figure 1: The smart utility network.
The data concentrator is a critical node in the AMI, connecting several utility meters to a central utility server, simplifying the communication links of the energy service provider. These are used at several points in the infrastructure to securely aggregate data from a manageable number of meters and relay the information to the centralized utility servers.
The connection between the meters and the concentrator can be handled in several ways, but wireless is emerging as a cost effective and efficient way of linking multiple meters to a central aggregator. The frequency of the data fed back to the central servers ranges from an hourly feedback meter to real-time meters with a built-in two-way communication structure. These systems have the capability of recording and transmitting instantaneous information, providing more information on the load of the various end points that are actively consuming energy.

Figure 2: Building an Automated Metering Infrastructure (AMI) with wireless concentrators.
At the heart of any smart meter is the basic energy-measurement function. It is critical that utilities and consumers can rely on the accuracy, security, and reliability of this metering capability. Texas Instruments’ energy-measurement products are designed to meet all of the requirements for ANSI C12.20 and IEC 62053 accuracy for Class 0.2 and Class 0.5 meters, across the entire temperature range and a full 2000:1 dynamic input range.
The requirements for a separate metering host or applications processor vary by market and product. This is where the evolving Smart Grid requirements across the world significantly impact meter architectures. In some products, an inexpensive 16-bit MCU with 128 KB of Flash is suitable as a host, while other products can require a 32-bit MCU with 1 MB of Flash for more advanced metering functions or multiple communications stacks to support wireless links. The most advanced of today’s e-meters may use an embedded microprocessor that operates a high-level operating system such as Linux with multiple megabytes of memory on the board.
AMI networks require robust communications between the individual meters and the data concentrators, which aggregate meter data in a neighborhood area before sending that information to the utility’s central office through a backhaul link. AMI networks are either RF (mesh or star topology) or Powerline Communications (PLC). The choice between RF or PLC networks is usually driven by grid topology and geographical environment as these factors have enormous influence on network performance and infrastructure cost.

Figure 3: A typical AMI meter system.
RF transceivers for AMI networks need to consider the blocking and adjacent channel rejection to allow e-meters to have a larger link budget in order to communicate over longer distances and in noisier RF environments. This improves network performance and lowers infrastructure costs for utilities.
The meters are also the bridge from the utility’s AMI network to the consumer’s Home Area Network (HAN). Just as with the AMI network, the HAN can use different physical layers across different global regions. RF networks for HAN often use low-power mesh networks with ZigBee (802.15.4). Wi-Fi (802.11b/g) is becoming another option for HAN in some cases. A key consideration for HAN networks is the availability of a standardized application profile, which allows all devices linked to the network to communicate, and the performance of the processor to handle the protocol stacks. The ZigBee Smart Energy Profile is perhaps the most common HAN application profile, running on top of a ZigBee PRO stack. However, the upcoming Smart Energy Profile 2.0 standard will support multiple networking protocols and physical layers that use IPv6 so that the meters and other devices in the home can be addressed directly. This allows the meter to act as a concentrator for data directly from the point of load.
Evaluation unit
The data concentrator provides the technology to measure and collect energy usage data across the home and factory floor. The concentrator can also be programmed to analyze and communicate this information to the central utility database. Not only can the utility providers use this information for billing services, but they can improve customer relationships through enhanced consumer services such as real-time energy analysis and communication of usage information. There are also the additional benefits of fault detection and remote diagnosis that help to reduce costs.
Data concentrators communicate information through the grid through aggregation of information from various meters. TI’s Sitara AM335x processor-based data concentrator evaluation module (EVM) addresses some of these challenges, significantly improving the time-to-market for a project.

Figure 4: The processor-based data concentrator evaluation module schematic.
The communication mode used in the system largely depends on the power infrastructure. The data-concentrator unit can be based on wired or wireless communication. Wireless systems are primarily based on low-power RF (IEEE 802.15.4g protocol) communication.

Figure 5: The processor-based data concentrator evaluation module board and software.
Software support
To deploy multiple communication standards on a single system, it is essential to have a robust software foundation including the stacks for the different wireless protocols. Validated communication firmware allows designers to concentrate on developing applications to customize their system offering, taking advantage of smart grid applications such as transformer detection and energy balancing.
This aggregation of information requires data- and energy-managed solutions. By improving the data management and networking security, utility companies can deploy applications through which consumers can have higher granularity into their energy consumption. The AM335x processor in the evaluation system enables wireless connectivity options through flexible peripherals to provide a simple link to RF transceivers such as the CC1120.
With system-tested Linux-based software, the evaluation board supports IPV4, IPV6 and 6LowPAN networking protocols, as well as DLMS/COSEM applications from third-party supplier Aricent.
Wireless
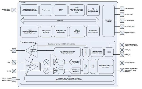
The CC1120 is a fully-integrated single-chip radio transceiver designed for high performance at very-low-power and low-voltage operation in applications such as smart grid concentrators. All the filters are integrated, removing the need for costly external SAW and IF filters.
The CC1120 provides extensive hardware support for packet handling, data buffering, burst transmissions, clear channel assessment, link quality indication and Wake-On-Radio, and the main operating parameters can be controlled via an SPI interface. In a typical system, the CC1120 will be used together with a microprocessor such as the AM335x and only a few external passive components.
Figure 6: The CC1120 wireless transceiver for smart meters and concentrators.
At the heart of the CC1120 there is a fully-integrated, fractional-N, ultra-high-performance frequency synthesizer. The frequency synthesizer is designed for excellent phase noise performance, providing very-high selectivity and blocking performance. The system is designed to comply with the most stringent regulatory spectral masks at maximum transmit power, giving the maximum distance for connecting smart meters within the power envelope specified by regulators. This is a key consideration in the cost effectiveness of the network architecture. A longer range allows the concentrator to support more meters, reducing the overall cost of the rollout.
To reduce system cost, the CC1120 has high-accuracy frequency estimation and compensation registers to measure and compensate for crystal inaccuracies, enabling the use of lower cost crystals. If a TCXO is used, the CC1120 will automatically turn the TCXO on and off when needed to support low-power modes and Wake-On-Radio operation.
The received RF signal is amplified by the low-noise amplifier (LNA) and down-converted in quadrature (I and Q) to the intermediate frequency (IF). At IF, the I/Q signals are digitized by the high dynamic range ADCs. An advanced Automatic Gain Control (AGC) unit adjusts the front-end gain, and enables the CC1120 to receive both strong and weak signals, even in the presence of the strong interferers that are found as of the higher fields in meter installations, both at the concentrator and at the consumer meter. High attenuation channel and data filtering enable reception with strong neighbor channel interferers, which is necessary when there are many consumer meters connecting to a concentrator on adjacent channels.
The I/Q signal is converted to a phase/magnitude signal to support both FSK and OOK modulation schemes, giving longer range within the regulatory power envelope. A novel I/Q compensation algorithm removes any problem of I/Q mismatch and hence avoids time consuming and costly I/Q image calibration steps in production or in the field.
A sophisticated pattern recognition algorithm locks onto the synchronization word without need for preamble settling bytes. Receiver settling time is therefore reduced to the settling time of the AGC, typically 4 bits. The advanced pattern recognition also greatly reduces the problem of false sync triggering on noise, further reducing power consumption and improving sensitivity and reliability. The pattern recognition logic can also be used as a high-performance preamble detector to reliably detect a valid preamble in the channel.
Transmitter
The CC1120 transmitter is based on direct synthesis of the RF frequency (in-loop modulation). To achieve effective spectrum usage, CC1120 has extensive data filtering and shaping in TX to support high throughput data communication in narrowband channels. The modulator also controls power ramping to remove issues such as spectral splattering when driving external high-power RF amplifiers.
The digital control system is built around MARC (Main Radio Control) implemented using an internal high-performance 16-bit ultra-low-power processor. MARC handles power modes, radio sequencing and protocol timing, while a 4-wire SPI serial interface is used for configuration and data buffer access. The digital baseband includes support for channel configuration, packet handling, and data buffering. The host MCU can stay in power-down until a valid RF packet has been received, and then burst read the data, greatly reducing the power consumption and computing power required from the host Sitara processor.
The CC1120 radio control and user interface is based on the widely-used CC1101 transceiver to enable easy software transition between the two platforms. The command strobes and the main radio states are the same for the two platforms, allowing the same software to be used in the low-cost consumer meters and for the higher-performance concentrator. For legacy formats, CC1120 also has support for two serial modes. In synchronous serial mode, the CC1120 performs bit synchronization and provides the MCU with a bit clock with associated data. In transparent mode, the CC1120 outputs the digital baseband signal using a digital interpolation filter to eliminate jitter introduced by digital filtering and demodulation.
Enhanced Wake-On-Radio (eWOR)
The eWOR block uses a flexible, integrated sleep timer to enable automatic receiver polling with no intervention from the MCU. The CC1120 will enter receive mode, listen, and return to sleep if a valid RF packet is not received. The sleep interval and duty cycle can be configured to make a trade-off between network latency and power consumption. Incoming messages are time-stamped to simplify timer re-synchronization. The eWOR timer runs off an ultra-low-power 32 kHz RC oscillator. To improve timing accuracy, the RC oscillator can be automatically calibrated to the RF crystal in configurable intervals.
Sniff mode
The CC1120 also supports very quick start-up times, and requires very few preamble bits. Sniff Mode uses this to dramatically reduce the current consumption while the receiver is waiting for data. As the CC1120 is able to wake up and settle much faster than the length of most preambles, it is not required to be in RX continuously while waiting for a packet to arrive. Instead, the enhanced wake-on-radio feature can be used to put the device into sleep periodically. By setting an appropriate sleep time, the CC1120 will be able to wake up and receive the packet when it arrives with no performance loss. This removes the need for accurate timing synchronization between transmitter and receiver, and allows the user to trade-off current consumption between the transmitter and receiver.
Antenna diversity
Antenna diversity can increase performance in a multi-path environment, a key advantage for a concentrator design that is picking up multiple links. For this, an external antenna switch is used that is controlled by the CC1120 using one of the GPIO pins, which also provides support for differential output control signals typically used in RF switches. If antenna diversity is enabled, the GPIO will alternate between states until a valid RF input signal is detected. An optional acknowledge packet can be transmitted without changing GPIO state. An incoming RF signal can be validated by received signal strength, by using the automatic preamble detector, or a combination of the two. Using the preamble detector will make a more robust system and avoid the need to set a defined signal-strength threshold, as this threshold will set the sensitivity limit of the system.
Power settings
The FCC in the US has several regulatory restrictions that have to be taken into account for the power emissions of a smart meter and concentrator design, and these are mirrored by EU and Japanese regulations.
CRF Section 15.249 restricts the fundamental radiated power to 50 mV/m at 3 meters distance (approximately -1 dBm EIRP) in the 902-928 MHz ISM band, while CRF Section 15.247 specifies requirements that allow for up to 1 W transmit output power. High output power can be used if the system employs Frequency Hopping Spread Spectrum (FHSS) or uses a digital modulation technique that gives a 6 dB bandwidth of minimum 500 kHz.
The CC1120 can be configured for output powers above -1 dBm and meet FCC Section 15.247 requirements without the need for frequency hopping.
The SmartR Studio Software tool from Texas Instruments includes a list of preferred settings for a wide range of data rates. However, to comply with the FCC 15.247 minimum 500 kHz 6 dB bandwidth requirement, the frequency deviation needs to be wider compared to the preferred settings. When increasing the frequency deviation the RX filter bandwidth needs to be increased. The IF frequency (register FSCTRL1) and registers FREND1, TEST2, TEST1, AGCCTRL2, AGCCTRL1, as well as AGCCTRL0, must be set depending on the RX filter bandwidth for optimum performance. For data rates at and below 250 kbps, the 250 kbps preferred settings were used as a starting point and the data rate and frequency deviation changed for the different test cases.

Figure 7: The data rate and power budget available for the CC1120 to comply with FCC 15.247 regulations.
The table in Figure 7 shows the significant improvement in link budget, and hence range, when operating under FCC Section 15.247 compared to FCC Section 15.249. As an example, at 500 kbps the difference in link budget is 12 dB, which corresponds to a theoretical improvement in range of a factor 4. Note also that for data rates above 100 kbps it is possible to increase the output power further by using an external power amplifier and still meet PSD requirements. As an example, for 500 kbps it is possible to transmit at +18 dBm, using an external power amplifier, and still comply with FCC Section 15.247.
Conclusion
A data concentrator is the core of the AMI system and improves the overall energy and data management of the smart grid system. These systems provide the means to collect energy-utilization information and relay it back to the central utility servers. Utility companies could use this data and provide higher granularity of energy usage to its end consumers, improving the overall customer experience. With these intelligent wireless systems, the operational efficiency of the grid can also be improved through seamless billing information and grid network fault detection.
The Sitara processor-based TI data concentrator evaluation module and wireless interface significantly improves the time-to-market through its complete system solution. Through the field-proven system solution and support for prominent grid communication standards, it addresses the primary challenges in the data concentrator market, reducing development time and accelerating the time-to-market.
Esonero della responsabilità: le opinioni, le convinzioni e i punti di vista espressi dai vari autori e/o dai partecipanti al forum su questo sito Web non riflettono necessariamente le opinioni, le convinzioni e i punti di vista di DigiKey o le sue politiche.


