Progettazione di reti cablate per il controllo dell'illuminazione conformi allo standard DALI
Contributo di Editori europei di DigiKey
2013-08-13
Il controllo cablato dei sistemi di illuminazione negli edifici commerciali è oggi la tecnologia dominante e si prevede rimanga tale per ancora molti anni, malgrado l'uso crescente delle comunicazioni wireless. Questa è una delle conclusioni a cui è giunto un recente report di IMS Research che prevede inoltre che lo standard DALI sarà il protocollo di controllo più diffuso nei sistemi di illuminazione, con una stima di oltre 90 milioni di dispositivi venduti nell'arco di tempo 2010-2017 considerato dal report.
Le reti DALI comprendono un controller e uno o più dispositivi di illuminazione. Questi ultimi possono essere circuiti ballast, interruttori e dimmer ma, per automatizzare il controllo dell'illuminazione e contribuire a ridurre il consumo energetico, vi saranno sempre più sensori di presenza e controlli ambientali. Il protocollo DALI è stabilito nello standard tecnico IEC 62386, ma DALI è anche un gruppo di lavoro formato dai principali produttori e dagli enti più importanti che si prefiggono di promuovere questa tecnologia per assicurare controlli dell'illuminazione interoperabili.
Questo articolo esamina le origini di DALI come interfaccia di illuminazione cablata per capirne il funzionamento, le applicazioni e i vantaggi. Anche se DALI semplifica la progettazione dei sistemi di illuminazione, l'implementazione di un'interfaccia conforme inizialmente può sembrare un compito arduo sia in termini di protocollo di comunicazione che di conformità ai livelli di segnalazione prescritti. I microcontroller (MCU) sembrerebbero offrire una soluzione ovvia per la codifica e la formattazione dei dati di controllo e potrebbero essere economicamente convenienti anche nei dispositivi di illuminazione più basilari. Tuttavia, gli MCU operano in genere con tensioni di alimentazione di 5 V o meno, il che pone l'ulteriore sfida di tradurre i segnali logici in livelli DALI superiori tra -6,5 V e 22,5 V.
Ovviamente, chiunque sia in grado di offrire una soluzione più specifica per le applicazioni DALI sarà accolto con entusiasmo dai progettisti di sorgenti luminose e dispositivi di controllo. Fortunatamente, STMicroelectronics (ST) offre una versione della famiglia di microcontroller a 8 bit ST7 che, tra le sue periferiche su chip, vanta un'interfaccia di comunicazioni DALI. Oltre agli MCU ST7DALIF2 abilitati per DALI, ST supporta anche applicazioni DALI con una piattaforma di valutazione che include il progetto di un modulo hardware in grado di raggiungere i livelli di tensione e altri criteri idonei per il collegamento a una rete DALI. Più avanti in questo articolo è fornita una descrizione di questa soluzione che aiuta a spiegare meglio il funzionamento di DALI.
Cos'è DALI?
DALI (Digital Addressable Lighting Interface) è uno standard concepito per affrontare un dilemma dell'industria dell'illuminazione commerciale in cui l'uso di sistemi bus proprietari rischiava di rendere troppo complesso il controllo dell'illuminazione degli ambienti. Questo approccio era già di per sé una risposta all'esigenza di offrire un controllo più versatile e ha aiutato a superare le limitazioni di interruttori cablati e di segnalazione analogica, come i controlli di dimmeraggio 0-10 V. Sono stati tuttavia sviluppati sistemi bus tipo EIB o LON come BMS (Building Management System) per il controllo HVAC (riscaldamento, ventilazione, climatizzazione), delle tende e dell'illuminazione. Non sorprende quindi scoprire che l'alto livello di funzionalità offerto da queste soluzioni ha un prezzo che non rappresenta semplicemente il costo dei componenti ma anche la spesa di un'installazione laboriosa.
DALI offre un compromesso di cui si avverte un grande bisogno ed è un'alternativa flessibile e intelligente ai controlli dell'illuminazione analogici degli ambienti, oltre a rappresentare un complemento dei sistemi di gestione degli edifici in quanto può essere integrato come sottosistema di progetti BMS più grandi. Ma la vera carta vincente di DALI è la sua capacità di offrire una soluzione standardizzata che assicura la compatibilità di prodotti di diversi produttori. Questo, oltre a offrire ai progettisti dei sistemi di illuminazione una maggiore flessibilità nella scelta dei componenti, agevola anche l'installazione perché non vi sono requisiti speciali per il cablaggio dei cavi dei dati. Inoltre, i proprietari degli edifici hanno il vantaggio di poter adattare o estendere l'illuminazione in base alle esigenze future, sapendo che saranno prontamente disponibili accessori e controlli di illuminazione compatibili. Infine, una soluzione standardizzata è allettante anche dal punto di vista dei costi, in quanto la produzione di grandi volumi per un mercato più ampio abbassa i prezzi dei dispositivi. Oltre a ciò la familiarità degli installatori con componenti conformi a DALI e alla loro interfaccia comune abbrevia i tempi di installazione.

Lo standard DALI è responsabilità di DALI AG, un gruppo di lavoro che al momento conta oltre 60 fra produttori e istituti di primaria importanza nel settore del controllo dell'illuminazione digitale. La prima versione dello standard, IEC 60929, definisce l'interfaccia principalmente nel contesto dei ballast delle lampade fluorescenti dimmerabili per assicurare l'intercambiabilità dei ballast di produttori diversi. IEC 60929 decadrà nel 2014, essendo stato sostituito da IEC 62386 che ora definisce DALI come interfaccia singola per tutte le sorgenti luminose e i controller dell'illuminazione, compresi componenti correlati quali trasformatori, moduli relè, sensori e dispositivi di emergenza. DALI succede ai precedenti sistemi di controllo dell'illuminazione 0-10 V e fornisce un'alternativa standard aperta a DSI (Digital Signal Interface), offrendo vantaggi di interoperabilità, feedback dello stato e controllo avanzato. Come organizzazione, DALI rappresenta gli interessi dei suoi membri nello sviluppo di opportunità e nella promozione della compatibilità di prodotti conformi al marchio DALI, dando agli utenti finali la garanzia della fornitura da più fonti.
Come funziona DALI?
DALI usa un'interfaccia a due fili per le comunicazioni tra un massimo di 64 dispositivi in una rete standalone, disposti in una topologia a bus o a stella. Se necessario, i gateway DALI consentono l'uso di un maggior numero di dispositivi collegando tra loro vari sottosistemi. La segnalazione è digitale a livelli nominali di 0 V e 16 V (di fatto tra -6,5 V e +22,5 V, dato che ogni livello logico è di ±6,5 V) mentre per il trasferimento dei dati si usa un protocollo seriale half-duplex asincrono a 1200 bit/s. L'uso di un segnale differenziale combinato con la codifica Manchester assicura il funzionamento affidabile anche in presenza di forte rumore elettrico, permettendo al cablaggio DALI di correre lungo i cavi della rete elettrica o anche dentro un cavo a più conduttori che porta l'alimentazione di rete. Funzionando a bassa tensione, non è richiesto un ulteriore isolamento di sicurezza del ballast (sebbene il cavo di rete debba avere capacità nominali idonee per la corrente di rete), mentre l'inclusione di un ponte di diodi nel circuito dell'interfaccia evita qualsiasi problema di polarità della connessione. Per il cavo, viene specificata una lunghezza massima di 300 m presumendo una caduta non superiore a 2 V tra il controller e l'ultimo dispositivo nella rete, con cavi aventi una sezione di 1,5 mm².
Ai dispositivi DALI vengono assegnati indirizzi che, assieme ad altre impostazioni, vengono memorizzati all'interno del dispositivo. Ogni dispositivo è indirizzabile separatamente o come parte di un gruppo e ognuno può far parte di un massimo di 16 gruppi. Questo permette di controllare luci diverse in un ambiente in base a situazioni diverse, o "scene", come vengono descritte nello standard. Quindi, ad esempio, tutte le luci in una stanza devono far parte di un singolo gruppo e poter essere regolate alla potenza massima con un solo comando. Un altro gruppo potrebbe comprendere tutte le luci da parete, mentre un terzo gruppo potrebbe comprendere tutti i faretti all'entrata di una sala riunioni e un quarto le restanti luci delle plafoniere. In questo modo, una scena predefinita potrebbe essere la "modalità di presentazione" con i faretti anteriori accesi, le luci da parete al 50% e le altre luci delle plafoniere spente (come illustrato nella Figura 1), mentre quando il pubblico arriva o esce dalla stanza tutte le luci sarebbero accese al massimo. Per semplificare ulteriormente queste configurazioni, ogni dispositivo può inoltre memorizzare l'impostazione della luminosità richiesta per un massimo di 16 scene. I dispositivi possono poi relazionare sul proprio stato così che un controller possa monitorare il livello luminoso o i sensori di movimento e rilevare una lampada guasta.
Implementazione delle interfacce DALI
Come notato nell'introduzione, un microcontroller semplice e poco costoso con alcune periferiche basilari su chip è in grado di gestire senza problemi il protocollo di comunicazioni DALI, in termini di invio e ricezione dell'indirizzo e dei segnali di controllo come un flusso di dati seriali e di memorizzare e rispondere a tutti i comandi di impostazione delle scene. Anche la necessità di implementare la codifica Manchester può essere soddisfatta con l'uso di porte GPIO (ingresso/uscita per uso generale) e di un comparatore analogico per il recupero del clock. Certamente nessuno di questi metterà a dura prova le prestazioni di un moderno MCU alle bassissime velocità dei dati usate da DALI. Ciononostante, l'MCU ST7DALIF2 a 8 bit di ST, che integra un'interfaccia di comunicazioni su chip DALI, è una proposta allettante poiché, oltre ad assicurare una soluzione conforme, semplifica il compito dei progettisti delle apparecchiature e accelera il time-to-market.
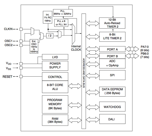
ST7DALIF2 è un dispositivo che fa parte della famiglia di microcontroller ST7 e beneficia di un'architettura comune con un processore core a 8 bit fino a 8 MHz con configurazioni standard della memoria di programma flash, della memoria dei dati EEPROM e della RAM, e una serie di periferiche fra cui timer, porte I/O (incluse SPI) e un convertitore A/D con un amplificatore operazionale a guadagno fisso. Il funzionamento va da 2,4 a 5,5 V e il dispositivo dispone di tutte le abituali modalità di risparmio energetico per i periodi in cui l'applicazione è inattiva o in standby. Vengono offerte diverse opzioni di contenitore fino a un massimo di 15 pin di I/O.
Chiaramente, ciò che distingue ST7DALIF2 da altri membri della famiglia ST7 è il modulo DCM (DALI Communication Module) su chip illustrato in basso a destra nel diagramma a blocchi interno della Figura 2.

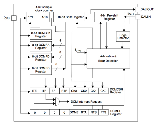
La funzionalità del modulo DCM DALI può essere apprezzata al meglio osservando il diagramma a blocchi interno (Figura 3) assieme alla figura dei frame DALI standard (Figura 4). Per il suo funzionamento sono fondamentali vari registri che contengono le informazioni su clock, indirizzo, dati, controllo e controllo/stato. Il registro DCMCLK è usato per regolare il clock del dispositivo sulla velocità dei dati DALI, DCMFA fornisce l'indirizzo di inoltro ed è associato ai dati di inoltro provenienti da DCMFD oltre ai necessari bit di stop e start per formare un frame avanti (ovvero di trasmissione). DCMBD riceve i dati dal frame indietro, mentre DCMCR e DCMCSR sono usati per mantenere le impostazioni di stato e di controllo.


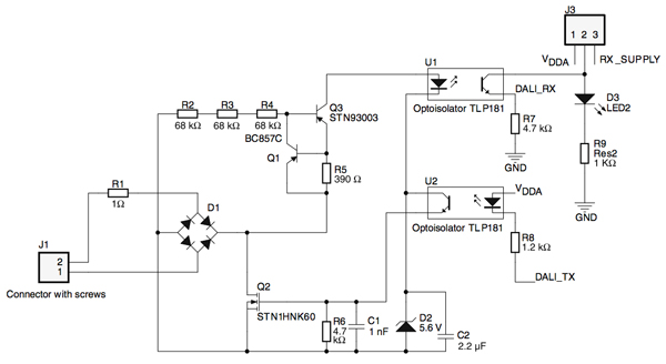
L'MCU ST7DALIF2 supporta ancora solo i segnali DALI ai livelli logici dell'MCU. Tuttavia, ST ha sviluppato STEVAL-ILMOO1V1 come modulo di valutazione hardware da utilizzare con il kit STM8S-DISCOVERY che funge da scheda madre per il modulo ma ha a corredo anche una libreria software DALI. Questo modulo hardware converte i segnali logici dell'MCU nei livelli di tensione piena DALI con tempi di salita e discesa corretti e fornisce al contempo protezione da sovratensioni in caso di connessione errata delle tensioni di rete al cablaggio DALI. Il modulo è illustrato nella Figura 5, mentre la Figura 6 riporta lo schema del circuito.
Sebbene concepito per permettere agli utenti di conoscere meglio DALI e le sue capacità, il modulo offre una soluzione DALI perfettamente funzionante che può essere anche collegata e controllata da una qualsiasi rete DALI. In quanto tale potrebbe essere usata in apparecchiature finali come modulo di interfaccia plug-in, ma rappresenta anche un progetto di riferimento che un progettista di soluzioni di illuminazione potrebbe incorporare direttamente nel proprio progetto. Oltre a fornire lo schema completo, ST offre anche i layout delle PCB nel manuale dell'utente per il modulo STEVAL-ILMOO1V1.


Conclusione
Esistono molte possibili soluzioni per il controllo dell'illuminazione di edifici commerciali, che spaziano dai quadri con i tradizionali interruttori manuali fino a sistemi estremamente sofisticati di gestione degli edifici. I requisiti per evitare cablaggi dedicati e fornire flessibilità con funzionalità di dimmeraggio, rilevamento della luce ambiente e del movimento, hanno portato alla nascita di diverse strategie di controllo e soluzioni di rete a bus. Tuttavia è solo grazie a DALI AG che si è arrivati alla realizzazione di un'interfaccia digitale standardizzata.
Questo articolo ha preso in esame il protocollo DALI e il suo funzionamento, soprattutto in riferimento alla soluzione offerta da STMicroelectronics con il microcontroller abilitato per DALI e un progetto di circuito che tiene conto dei requisiti per convertire i livelli logici di MCU nelle tensioni di segnalazione specificate dallo standard DALI. Infine, DALI riesce anche a garantire le forniture per i professionisti che si occupano della progettazione, dell'installazione e della manutenzione dei sistemi di illuminazione degli edifici permettendo ai produttori di offrire prodotti conformi con cui gli utenti possono realizzare reti sicure. Questa standardizzazione offre inoltre vantaggi in termini di costi grazie a economie di produzione e facilità di installazione.
Riferimenti:
- Comunicato stampa di IMS Research sul mercato dei dispositivi di controllo dell'illuminazione
Esonero della responsabilità: le opinioni, le convinzioni e i punti di vista espressi dai vari autori e/o dai partecipanti al forum su questo sito Web non riflettono necessariamente le opinioni, le convinzioni e i punti di vista di DigiKey o le sue politiche.

