Synchronous Rectification Gives Step-Up Converters a Boost
Zur Verfügung gestellt von Electronic Products
2014-02-18
Switching power supply designers have been tapping the benefits of synchronous rectification (SR) for more than a decade, using low on-resistance MOSFETs to achieve the rectification function typically implemented by Schottky diodes. While there are many advantages of using SR in switching DC/DC converters, there are also many challenges of implementing it correctly, especially in step-up or boost-converter designs.
While power semiconductor makers have continuously improved feature-rich synchronous buck or step-down controllers and regulators, synchronous boost converters seemingly were on the back burner. As a result, synchronous controller choices for boost power-converter applications were limited. However, the emergence of applications such as automotive start-stop, together with the widespread growth of battery-operated devices and telecom systems, has created demand for boost converters with higher efficiency, higher power density, and novel protection features that were unavailable in previous products.
To address these issues, a new generation of boost controller ICs with the ability to drive SR MOSFETs has emerged. Before we explore such devices, however, let us first look at the fundamental difference between conventional diode rectification used in boost converters and SR techniques, as nicely described in a technical feature titled “Boost Power Converters Finally Get Some Respect,” by Texas Instruments’ Bob Bell and Eric Lee.¹
Diode versus MOSFET
A fundamental diagram of a boost converter with diode rectification is shown in Figure 1. The TI authors show that the power dissipated in the diode D1 is significant, which is presented in the equation below:
Where VD is the voltage drop across diode D1, D is the duty cycle of the boost MOSFET, and IOUT is the output current.

Figure 1: Fundamental diagram of a boost converter with diode rectification.
Per Bell and Lee’s article, the duty cycle of the boost MOSFET is small when the magnitude of the input and output voltages are very close. In such cases, the corresponding (1-D) duty cycle of the diode is large. Consequently, in these applications, the diode is conducting for a large portion of the switching period, resulting in high losses in the diode. As such, the diode’s power dissipation can be approximated as:
If the diode is replaced with a power MOSFET, then equation (2) can be rewritten as
From equation (2), it is obvious that the power consumption of the diode is determined by the forward voltage drop VD and the input current IIN. Likewise, equation (3) shows that the power dissipated in the SR MOSFET is determined by the FET’s on-resistance RDS(on) and the input current IIN.
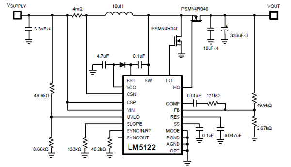
As a practical illustration of the benefit of using SR in boost converter applications, TI designers have built a boost converter using new synchronous boost controller IC LM5122 (Figure 2). The controller offers integrated gate drivers that directly control the low-side boost MOSFET and the floating high-side synchronous MOSFET. The description in TI’s technical feature indicates that an internal adaptive dead-time circuit avoids shoot-through between the two MOSFETs while optimizing efficiency.

Figure 2: A single-phase boost converter using TI’s synchronous controller LM5122.
The boost converter in Figure 2 is designed for a 24 VDC output with a nominal 12 VDC input at a switching frequency of 250 kHz. The maximum output current specified for this synchronous boost converter is 5 A. As a result, the input current is approximately 10.5 A. The high-side SR MOSFET used in this design offers on-resistance RDS(on) of about 5 mΩ. Consequently, based on the MOSFET power-loss equation (3), the calculated power dissipation in the high-side SR MOSFET with 10.5 A input current and D = 0.5 is approximately 0.28 W. By comparison, if a Schottky diode with a 0.5 V forward voltage drop were used in place of the SR MOSFET, the predicted power dissipation in the diode, based on equation (2), would be about 2.6 W.
These calculations show that the boost converter saves about 2.32 W by using the SR MOSFET instead of the Schottky diode. However, to prevent the MOSFET body diode from conducting during the dead time and to minimize losses due to dead time, the designers recommend placing a small Schottky diode across the synchronous MOSFET.
Measured efficiency plots for the TI LM5122-based synchronous boost converter in Figure 2 are illustrated in Figure 3. For these measurements, the nominal input was 12 VDC with 24 VDC output. To compare the efficiency performance of the synchronous boost converter to a conventional asynchronous diode rectification configuration, the synchronous MOSFET was replaced with a 45 V Schottky diode.

Figure 3: Measured efficiency plots for the single-phase LM5122-based synchronous boost converter.
The plots in Figure 3 show that the measured efficiency of the synchronous boost converter at 5 A load current is 96.4 percent. By comparison, the measured efficiency at 5 A load current for the diode asynchronous configuration is 94.5 percent. This means that the reduction in power dissipation is about 2 percent or 2.4 W at full output power. Although 2 percent efficiency gain may not look like a lot, in reality it represents significant reduction in the overall power dissipation of the DC/DC converter.
The LM5122 comes with many other features. An internal charge pump allows 100 percent duty cycle for high-side synchronous switch, while a user-selectable diode emulation mode also enables discontinuous mode operation for improved efficiency at light load conditions. In addition, the synchronous boost controller also enables multiphase operation.
Other boost converters
Besides wide input and high-voltage output, TI has also readied synchronous boost converters for battery-operated products. These include parts such as TPS61030/31/32 tailored for products powered by either a one-cell Li-ion or Li-polymer, or a two-to-three-cell alkaline, NiCd, or NiMH battery. It is capable of providing 96 percent efficient power conversion while delivering output currents up to 1 A at 5 V with supply voltage down to 1.8 V.
Other suppliers in this arena include semiconductor manufacturers such as Linear Technology and Micrel. Linear is offering a 2 A synchronous boost converter LTC3539 for battery-operated products. It is capable of switching at 1 MHz with the ability to operate at inputs as low as 700 mV. Linear’s LTC3535 is a dual-channel version with lower output current and start-up voltage.
For higher continuous output current (up to 1.5 A), the company has released their LTC3421 featuring true output disconnect and inrush current limiting. It offers the ability to simply program the output voltage, switching frequency, current limit, soft-start, burst-mode threshold, and loop compensation with external passive components.
Similarly, Micrel’s wide input, high efficiency, synchronous boost PWM controller chip MIC2185 can be used to efficiently boost voltages in one or two-cell Li-ion battery-powered applications, as well as in fixed 3.3 and 5 V systems. Its powerful 5 Ω output drivers allow the MIC2185 to supply large output currents with the selection of the proper external MOSFETs. With its fixed-frequency PWM architecture and easily synchronized drive, the MIC2185 is suitable for noise-sensitive telecommunications applications. In addition, it also features a low-current shutdown mode and a programmable undervoltage lockout. A skipped pulse-mode of operation can be manually set to achieve higher efficiencies at light load conditions (Figure 4).

Figure 4: Micrel’s synchronous boost controller MIC2185 offers higher efficiencies at light loads.
In summary, synchronous boost converters continue to improve performance and deliver additional functions at reduced cost without compromising efficiency and density. For more information on the parts discussed in this article, use the links provided to access product information pages on the DigiKey website.
Reference
- “Boost Power Converters Finally Get Some Respect!” by Bob Bell and Eric Lee, Texas Instruments, How2Power Today, June 2013.
Haftungsausschluss: Die Meinungen, Überzeugungen und Standpunkte der verschiedenen Autoren und/oder Forumsteilnehmer dieser Website spiegeln nicht notwendigerweise die Meinungen, Überzeugungen und Standpunkte der DigiKey oder offiziellen Politik der DigiKey wider.

