Variables to Consider when Designing Solar Power Applications
Zur Verfügung gestellt von Electronic Products
2011-08-24
The energy output from a solar panel depends on several factors, including the type of panel, sun tracking ability, location, time of year, and time of day (output drops to zero overnight). The maximum capability of a solar cell changes over time, with output typically degrading based on several factors. For design engineers striving to get the most out of a solar panel product, it’s important to consider logistical elements that determine solar cell power output and what can be done to maximize the energy extracted.
Not every spot on the planet is fortunate enough to have long hours of strong sunlight throughout the year. But Nevada, one of the best known locations with continuous sunshine in the United States, is probably the most reliable. Perhaps this is why the U.S. Air Force (USAF) chose Nellis AFB as the site of its largest photovoltaic installation. At its completion in 2006, Nellis was the largest photovoltaic installation in the world, with a maximum output of 14 MW. But peak or maximum output specifications provide only a best-case scenario. The sun’s intensity varies, even in Nevada, and so will the potential power output from any solar cell, regardless of location.
To put this in perspective, compare the typical output for two U.S. locations with very different solar input parameters. Las Vegas tops a list of major U.S. cities with 3,825 hours of sun over 210 clear days. At the bottom end is Buffalo, N.Y., with only 54 clear days and a total of 2,207 hours of sun. Using data supplied by the National Renewable Energy Laboratory (NREL), Figure 1 shows the expected monthly power output from a 4-kW installation with de-rating factors applied. Note the difference between locations. Even during the longest days of summer, a photovoltaic installation in Buffalo (and many other northeastern regions) can only achieve slightly less than 80 percent of the power output compared to similar 4-kW installations in Nevada.

Figure 1: Comparing expected power output from a 4-kW solar installation for Buffalo, NY, and Las Vegas, NV over a 12-month period.
Solar input is a starting point to determine the energy harvesting potential from a solar energy conversion system. Of course, there are many other factors to consider as we proceed through the energy conversion chain.
When creating a business plan to install a photovoltaic power plant, location is not typically a variable. However, the location and the solar input expected will determine the economics of the photovoltaic system.
Photovoltaic energy conversion materials are not all created equal. There is a wide range of cell efficiency in commercially available solar panels. The price per peak watt of potential output covers a wide range as well, since the cost to manufacture the various materials can be quite different.
When turning the sun’s photons into electrons, efficiency is only one performance metric. For regions that expect mostly bright, clear days, simple efficiency numbers should be the main concern. In cloudier locations, the decision can become more complicated.
Some cell types offer higher performance relative to maximum output with the weaker, diffuse light that is prevalent in some geographies. For instance, amorphous silicon cells, such as Sanyo a-Si cells, are known to capture a broader spectrum of incoming light and work well in these environments.
There also are tandem or multi-junction cells that stack amorphous silicon with polycrystalline absorbing layers to widen the photon net even further.
Electricity output variations caused by geographic location and cell type are quite apparent. But there are other contributing factors. Perhaps time of day is obvious since output will drop to zero for a significant portion of each 24-hour cycle. But time of day is not a binary factor as seen in the example chart of predicted output power. These graphs use the National Renewable Energy Laboratory (NREL) PVWatts application to predict solar panel output power using “meteorologically typical” solar incidence data. The output calculation assumes a fixed tilt of array angled to match the latitude of the location for a 4-kW peak output array and a DC-to-AC de-rating factor of 0.77.
Looking at variations throughout the day (Figure 2), it is clear to see that during “well-lit” day times when significant power output can be expected, there is still a substantial variation. While the charts for hourly expected power output for Buffalo and Las Vegas show the effect of geography on power, the focus from a design perspective should be on the changes expected to be encountered in a fixed location.

Figure 2: Hourly energy output from a 4-kW installation for a “typical” June 20 day, comparing Buffalo and Las Vegas.
Systems exist for tracking the sun throughout the day to reduce the hourly variation, but these are complex and costly. Typically, they are economically viable in a limited range of use cases. Even if the system designer accepts the cost of adding multi-axis tilt and tracking capability, power output fluctuations will certainly remain an issue that should be handled by the charging control electronics to maximize the energy extraction from the panels.
Beyond daily and seasonal changes to electrical output, solar cells experience long term degradation over a lifetime. Several physical mechanisms attribute to this, depending on the particular photovoltaic material in the cell, but designers should consider intense light, heating and cooling cycles and other environmental factors the solar array will experience over decades of use.
Many system applications include batteries to store electricity during solar energy surpluses (day) for use during deficit periods (night). For the unavoidable variation in power output from any solar cell over time, a key component to the solar energy conversion system will be the charging control electronics. The simplest system will require blocking diodes to prevent battery discharge once a panel output drops to zero. However, a number of more sophisticated solutions are available to improve system performance over subtle variations in output.
This class of smart power control ICs is known as maximum power point tracking (MPPT). The National Semiconductor SolarMagicTM product line has been the focus of power optimization studies performed by Photon International. In tests to determine the effect of various real-world shading scenarios on panel output, SolarMagic power optimizers were able to provide significant performance benefits, recovering up to 71 percent of lost yield.
The SolarMagic SM3320-RF-EV RF Evaluation and Development kit integrates a power optimizer and a low-cost 2.4 GHz radio to add a remote shutdown feature to a PV system. This feature can be used during installation, maintenance or emergency situations to de-energize a PV system.
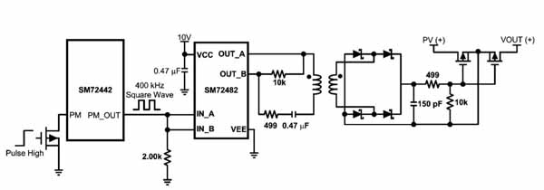
The charge control system MPPT IC requires some additional electronics. For example, the reference design for the National Semiconductor SM72442 MPPT (Figure 3) suggests the use of a gate driver to drive a pair of FETs between the solar panel and the load. The SM72482E is suggested for the purpose.

Solar energy is a plentiful, renewable and clean source of electric power. But there are several factors that should be considered when designing a complete solar energy conversion system. The sun isn’t always shining, and even when it is, the available power can vary widely. Maximum performance from a solar installation can be achieved if certain variations are factored into the design using components specifically designed with solar energy in mind.
Haftungsausschluss: Die Meinungen, Überzeugungen und Standpunkte der verschiedenen Autoren und/oder Forumsteilnehmer dieser Website spiegeln nicht notwendigerweise die Meinungen, Überzeugungen und Standpunkte der DigiKey oder offiziellen Politik der DigiKey wider.

