1-Wire EEPROM
Analog Devices' DS28E05 is a 112-byte, user-programmable EEPROM
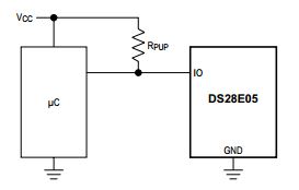
Analog Devices' DS28E05 is a 112-byte user-programmable EEPROM organized as 7 pages of 16 bytes each. Memory pages can be individually set to write protected or EPROM emulation mode through protection byte settings. Each part has its own guaranteed unique 64-bit ROM identification number (ROM ID) that is factory programmed into the chip. The DS28E05 communicates over Analog Devices' single contact 1-Wire® interface at overdrive speed with the ROM ID acting as node address in the case of a multiple-device 1-Wire network.
| Features | ||
|
|
1-Wire EEPROM
| Image | Manufacturer Part Number | Description | Available Quantity | Price | View Details | |
|---|---|---|---|---|---|---|
![]() | ![]() | DS28E05P+ | IC EEPROM 896BIT 1-WIRE 6TSOC | 5838 - Immediate 267240 - Factory Stock | $1.07 | View Details |



